Instance Verification Kit (IVK)
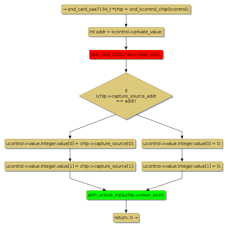
spin lock @ [25656+33+/linux-3.19-rc1/drivers/media/pci/saa7134/saa7134-alsa.c]
Instance Signature: mixer_lock
|
The Matching Pair Graph:
|
|
Function Name
|
Control Flow Graph (CFG)
|
Events Flow Graph (EFG)
|
Source Correspondence
|
|
snd_saa7134_capsrc_get
|
|
|
[25459+22+/linux-3.19-rc1/drivers/media/pci/saa7134/saa7134-alsa.c]
|